目次
令和8年度診療報酬改定に当たっての基本認識
2025年12月9日に社会保障審議会医療部会で、令和8年度診療報酬改定の基本方針が取りまとめられました。
【改定に当たっての基本認識】
改定を行う際の現状把握として、4点の基本認識が示されています。
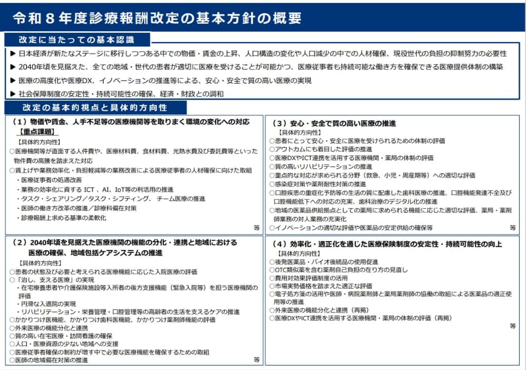
- 日本経済が新たなステージに移行しつつある中での物価・賃金の上昇、人口構造の変化や人口減少の中での人材確保、現役世代の負担の抑制努力の必要性
- 2040 年頃を見据えた、全ての地域・世代の患者が適切に医療を受けることが可能かつ、医療従事者も持続可能な働き方を確保できる医療提供体制の構築
- 医療の高度化や医療DX、イノベーションの推進等による、安心・安全で質の高い医療の実現
- 社会保障制度の安定性・持続可能性の確保、経済・財政との調和

日本経済が新たなステージに移行しつつある中での物価・賃金の上昇、人口構造の変化や人口減少の中での人材確保、現役世代の負担の抑制努力の必要性
我が国は、昨今の物価高騰・賃金上昇の中、30年続くデフレ経済から脱却し、新たなステージに移行しつつあるとしています。そのような状況下で、医療分野は公定価格として診療報酬が2年に1度改定する仕組みであり、経済情勢の変化にすぐさま対応することが難しい状況にあるとしています。その結果、「サービス提供や人材確保に大きな影響を受けていることから、医療機関等の経営の安定や現場で働く幅広い職種の賃上げに確実につながる的確な対応が必要な状況である」としています。
そこで、令和8年度診療報酬改定においては、「物価高騰・賃金上昇、人口の減少、支え手が減少する中での人材確保の必要性等、医療機関等が厳しい状況に直面していることや、現役世代の保険料負担の抑制努力の必要性を踏まえつつ、地域の医療提供体制を維持し、患者が必要なサービスが受けられるよう、措置を講じる必要がある」としています。
2040年頃を見据えた、全ての地域・世代の患者が適切に医療を受けることが可能かつ、医療従事者も持続可能な働き方を確保できる医療提供体制の構築
2040年頃の我が国の人口構造は、少子高齢化による生産年齢人口の減少、医療・介護の複合ニーズを有する85歳以上人口の増加、65歳以上の高齢人口の地域格差が見込まれるとしています。こうした人口構造や地域ごとの状況の変化に対応するため、「限りある医療資源を最適化・効率化しながら、治す医療と治し支える医療を担う医療機関の役割分担を明確化し、地域完結型の医療提供体制を構築する必要がある」としています。
また、医療における人手不足対策や働き方改革を進める方策として「働き方改革による労働環境の改善、医療DXやタスクシフト・シェア等の医療従事者の業務負担軽減の更なる推進が必要である」としています。
医療の高度化や医療DX、イノベーションの推進等による、安心・安全で質の高い医療の実現
安心・安全で質の高い医療の実現のためには、「医療技術の進歩や高度化を国民に還元するとともに、ドラッグ/デバイス・ラグ/ロスへの対応が求められている」としています。また、政府が進める医療DXについては、「デジタル化された医療情報の積極的な利活用を促進することや、医療現場においてAI・ICT等を活用し、さらなる医療DXを進めていくことが、個人の健康増進に寄与するとともに、より効率的・効果的かつ安心・安全で質の高い医療を実現していくために重要である」としています。
社会保障制度の安定性・持続可能性の確保、経済・財政との調和
今後、我が国の医療保険制度の安定性・持続可能性を確保するためには、「経済・財政との調和を図りつつ、現役世代の保険料負担の抑制努力の必要性を踏まえながら、限られた人材の中でより効率的・効果的な医療政策を実現するとともに、国民の制度に対する納得感を高めることが不可欠である」としています。
そのためには、骨太の方針2025等を踏まえて、「さらなる適正化、医療資源の効率的・重点的な配分、医療分野におけるイノベーションの評価等を通じた経済成長への貢献を図ることが必要である」としています。
改定の基本的視点と具体的方向性
基本方針において、「改定の基本的視点」と「具体的方向性」は、今後1月から2月にまとめられる短冊(診療報酬改定の具体的内容をまとめたもの)における目次となるものです。この内容に基づき、改定内容が整理されることになります。
基本的視点については、まず重点課題として、「物価や賃金、人手不足等の医療機関等を取りまく環境の変化への対応」を挙げ、次に2040年問題への対応として「2040 年頃を見据えた医療機関の機能の分化・連携と地域における医療の確保、地域包括ケアシステムの推進」を挙げています。3番目には医療の質向上に係る評価として「安心・安全で質の高い医療の推進」。4番目には効率化すべきものとして「効率化・適正化を通じた医療保険制度の安定性・持続可能性の向上」を挙げています。
(1)物価や賃金、人手不足等の医療機関等を取りまく環境の変化への対応【重点課題】
今回の改定におけるメインテーマである物価高・賃金高、人手不足への対応として具体的方向性が示されています。
○医療機関等が直面する人件費や、医療材料費、食材料費、光熱水費及び委託費等といった物件費の高騰を踏まえた対応
○賃上げや業務効率化・負担軽減等の業務改善による医療従事者の人材確保に向けた取組
- 医療従事者の処遇改善
- 業務の効率化に資する ICT 、AI、IoT等の利活用の推進
- タスク・シェアリング/タスク・シフティング、チーム医療の推進
- 医師の働き方改革の推進/診療科偏在対策
- 診療報酬上求める基準の柔軟化
クリニックに影響する内容としては、医療従事者の賃金アップの原資として、「初・再診料等基本診療」の引き上げや、前回改定で新設された「ベースアップ評価料」の見直しが見込まれます。また、業務効率化を行うためのICT 、AI、IoT等の利活用の推進について、どのような形で評価するのかが注目されるところです。
(2)2040 年頃を見据えた医療機関の機能の分化・連携と地域における医療の確保、地域
2040年頃の我が国の人口動態を踏まえて、病院と診療所の機能分化・連携、医療と介護の連携など、地域包括ケアシステムのさらなる推進についての具体的方向性が示されています。
○患者の状態及び必要と考えられる医療機能に応じた入院医療の評価
- 患者のニーズ、病院の機能・特性、地域医療構想を踏まえた医療提供体制の整備
- 人口の少ない地域の実情を踏まえた評価
○「治し、支える医療」の実現
- 在宅療養患者や介護保険施設等入所者の後方支援機能(緊急入院等)を担う医療機関の評価
- 円滑な入退院の実現
- リハビリテーション・栄養管理・口腔管理等の高齢者の生活を支えるケアの推進
○かかりつけ医機能、かかりつけ歯科医機能、かかりつけ薬剤師機能の評価
○外来医療の機能分化と連携
- 大病院と地域のかかりつけ医機能を担う医療機関との連携による大病院の外来患者の逆紹介の推進
質の高い在宅医療・訪問看護の確保
- 地域において重症患者の訪問診療や在宅看取り等を積極的に担う医療機関・薬局の評価
- 重症患者等の様々な背景を有する患者への訪問看護の評価
○人口・医療資源の少ない地域への支援
○医療従事者確保の制約が増す中で必要な医療機能を確保するための取組
- 業務の効率化に資するICT、AI、IoT等の利活用の推進(再掲)
- タスク・シェアリング/タスク・シフティング、チーム医療の推進(再掲)
○医師の地域偏在対策の推進
クリニックに影響する内容としては、2026年から始まった「かかりつけ医機能報告制度」をどのように診療報酬上の評価に盛り込むのかに注目が集まります。また、外来医療の機能分化の連携においては、病院と診療所間での「紹介・逆紹介」が活発化する仕組みをどう評価するかが重要になります。また、超高齢社会において重要な役割を担う在宅医療についても、「重症患者の訪問診療」や「在宅看取り等を積極的に担う医療機関」の評価が行われることになります。
(3)安心・安全で質の高い医療の推進
医療の質を評価する視点では、アウトカムの評価の推進やDXの推進などに関する具体的方向性が示されています。
○患者にとって安心・安全に医療を受けられるための体制の評価
- 身体的拘束の最小化の推進
- 医療安全対策の推進
○アウトカムにも着目した評価の推進
- データを活用した診療実績による評価の推進
○医療DXやICT連携を活用する医療機関・薬局の体制の評価
- 電子処方箋システムによる重複投薬等チェックの利活用の推進
- 外来、在宅医療等、様々な場面におけるオンライン診療の推進
○質の高いリハビリテーションの推進
- 発症早期からのリハビリテーション介入の推進
- 土日祝日のリハビリテーション実施体制の充実
○重点的な対応が求められる分野への適切な評価
- 救急医療の充実
- 小児・周産期医療の充実
- 質の高いがん医療及び緩和ケアの評価
- 質の高い精神医療の評価
- 難病患者等に対する適切な医療の評価
○感染症対策や薬剤耐性対策の推進
○地域の医薬品供給拠点としての薬局に求められる機能に応じた適切な評価、薬局・薬剤師業務の対人業務の充実化
○イノベーションの適切な評価や医薬品の安定供給の確保等
クリニックに影響する内容としては、アウトカム評価のひとつである「外来等データ提出加算」の見直しが検討されています。また、「医療DX推進体制整備加算」における算定基準である電子処方箋や電子カルテ情報共有サービスについての動向も注目が集まるところです。また、「オンライン診療」についても、外来、在宅など様々な場面で活用できるような仕組み作り、評価の在り方が重要になります。
(4)効率化・適正化を通じた医療保険制度の安定性・持続可能性の向上
医療保険制度の安定性・持続可能性の向上のために、効率化・適正化すべき内容が示されています。
○後発医薬品・バイオ後続品の使用促進
○OTC類似薬を含む薬剤自己負担の在り方の見直し
○費用対効果評価制度の活用
○市場実勢価格を踏まえた適正な評価 ・ 医薬品、医療機器、検査等に関する、市場実勢価格を踏まえた適正な評価/効率的かつ有効・安全な利用体制の確保
○電子処方箋の活用や医師・病院薬剤師と薬局薬剤師の協働の取組による医薬品の適正使用等の推進
- 重複投薬、ポリファーマシー、残薬、適正使用のための長期処方の在り方への対応
- 医師及び薬剤師の適切な連携による医薬品の効率的かつ安全で有効な使用の促進
- 医学的妥当性や経済性の視点も踏まえた処方の推進
- 電子処方箋システムによる重複投薬等チェックの利活用の推進(再掲)
○外来医療の機能分化と連携(再掲)
○医療DXやICT連携を活用する医療機関・薬局の体制の評価(再掲)
クリニックに影響する内容としては、「OTC類似薬」の薬剤の自己負担の在り方に注目が集まります。当初は、OTC類似薬を保険から外すことが議論されていましたが、最終的には、「選定療養の仕組み」など既存の仕組みの範囲内で、調整が行われることで落ち着きそうです。

出典:厚生労働省「社会保障審議会 医療部会令和8年度診療報酬改定の基本方針の概要2025/12/9」(https://www.mhlw.go.jp/content/12401000/001607287.pdf)
筆者情報
診療報酬改定特集ページはこちら
診療報酬改定の全体像を整理しています。
最新情報を反映しながら随時更新しています。
ぜひご確認ください。
イベント・セミナーEVENT&SEMINAR
お役立ち資料ダウンロード
- クリニック・
病院 - 薬局
-
医療政策(医科) 医師 事務長
第43回医療情報学連合大会 ランチョンセミナー
-
医療政策(医科) 医師 事務長
2024年度診療報酬改定「医療従事者の処遇改善・賃上げ」
-
医療政策(医科) 医師 事務長
第27回日本医療情報学会春季学術大会 ランチョンセミナー
-
医療政策(医科) 医師 事務長
電子処方箋の活用でタスク・シフトが実現できるのか?
-
医療政策(医科) 医師 事務長
第41回医療情報学連合大会ランチョンセミナー
-
医療政策(医科) 医師 事務長
オンライン資格確認スタート/アフターコロナを見据える
-
医療政策(医科) 医師 事務長
地域連携はオンライン診療の起爆剤となるか?
-
医療政策(医科) 医療政策(調剤) 医師 薬局経営者
オンライン資格確認の行方
